术中未发现肿瘤仍切除5个健康器官?律师详解港大深圳医院医疗事件
··
2018年8月27日,77岁的张玉华在香港大学深圳医院接受“全胰切除+脾切除术”,切除了胰腺、胆囊、十二指肠、脾、部分胃共五大器官。当年12月2日,患者因不明原因肝衰竭在医院离世。
“母亲去世第二天我打印了病历,病理结果显示她被摘除的5个器官都没有实质性肿物和恶性证据。”2月29日,家属郇杰告诉东方网·纵相新闻,由于过于悲痛没有精力,事发大半年后,即2019年8月她向法院提起医疗纠纷责任民事诉讼。
2023年11月,深圳市中级人民法院二审判决香港大学深圳医院承担全部赔偿责任,赔偿患者家属62万余元,而一审法院原审判结果为医院承担80%责任。
图说:患者家属与港大深圳医院医疗责任损害纠纷一案二审判决书部分内容。图源:受访者
2月29日,伴随该份民事判决书在网络公开,此事引起大量关注。当天深夜,香港大学深圳医院发布《关于张某华女士医疗事件的情况说明》称,患者家属收到全额赔偿款后仍有异议,从2023年12月开始先后在社交媒体平台发布信息,称医院“强摘其母亲5个健康器官”相关说法不实。
数位律师就此事向纵相新闻表示,该案影响较大,关系到稳定和谐的医疗环境,亟待相关部门披露更多权威信息。
疑问一:是否构成刑事犯罪?
2月29日,郇杰向纵相新闻确认已收到赔偿款,希望以“故意伤害罪”追究具体责任人的刑事责任,“派出所只给我报案回执,但就是不立案,劝我回家等消息,一等等了3年。”
上海律师协会十一届副会长、华东政法大学刑法学客座教授、上海恒建律师事务所高级律师潘书鸿接受东方网·纵相新闻采访时表示,《刑法》条文中的故意犯罪分为故意犯罪和过失犯罪。故意犯罪中包含直接故意和间接故意;过失犯罪中又分为过于自信的过失和疏忽大意的过失。
“过失犯罪仍然构成故意伤害罪,是否构成过失则需要判断行为人是否有注意的义务等。比如作为医生,术前是否需要对患者的患病组织进行全面的检查,术中探测没有病灶的时候是否需要和手术室外的家属沟通方案等等。”
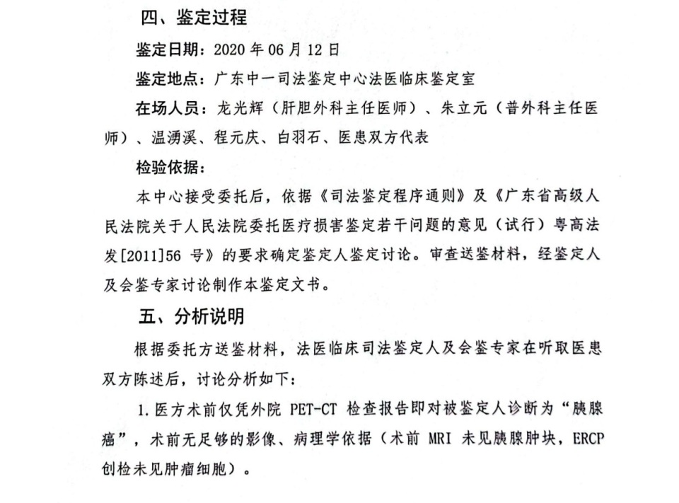
郇杰向纵相新闻提供了广东中一司法鉴定中心出具的司法鉴定意见书。该鉴定委托人为深圳市福田区人民法院,委托事项为医疗纠纷鉴定,受理日期为2020年5月25日。
鉴定分析显示,第一,医方术前仅凭外院(广州中医药大学金沙医院)PET-CT检查报告即对被鉴定人诊断为“胰腺癌”,术前无足够的影像、病理学依据(术前MRI未见胰腺肿块、ERCP创检未见肿瘤细胞)。第二,术中探查未见胰腺有明显的肿块、病灶时,未及时告知家属并与其进行充分沟通,同时亦未进一步评估术前手术方式选择是否合适。第三,被鉴定人高龄、有高血压病史,在无明显的恶性肿瘤组织学证据下,行“全胰切除术”,手术创伤巨大且对被鉴定人的全身营养代谢及水电平衡产生严重的影响,其死亡与手术方式的选择有一定关系。
图说:广东中一司法鉴定中心出具的司法鉴定意见书部分内容。图源:受访者
综上,司法鉴定认为香港大学深圳医院在对被鉴定人的诊疗过程中存在术前诊断依据不足,手术方式选择不妥,对于手术方式的选择未与被鉴定人家属进行充分沟通,术中未发现病灶时没有对手术方式进行重新评估的过错,医方的过错与被鉴定人的不良治疗后果存在主要因果关系,责任参与度为61%~90%。
上海天凌律师事务所创始合伙人、律师朱焱告诉东方网·纵相新闻,本案如果涉刑,涉案医生涉嫌医疗事故罪的可能性较大,属于过失类犯罪。
朱焱介绍,根据《刑法》规定,医疗事故罪必须同时具备“严重不负责任”以及“造成就诊人死亡或严重身体损害”这两个要素,缺一不可。
前者是过错行为,后者是损害结果。后者没有争议,但是前者中关于严重不负责任的“严重”二字才是界定罪与非罪的关键。究竟不负责任要严重到什么程度?
例如这一医疗过程中纰漏发生的固有概率是多少,被发现的概率是多少?作出胰腺癌结论的整个过程是怎么样的?在一般癌症医疗检查领域中,仅凭PET-CT报告是否能得出最终结论?是否需要根据其他的综合检查化验去确定这种症状?
朱焱表示,上述问题都是与不负责任的“严重”程度直接相关的,司法鉴定意见书也出现“手术方式选择不妥”、“未发现病灶时未重新评估手术”等描述,这也对不负责任的严重程度相印证。故而从以上方面来看,涉案医院存在一定程度误诊,对诊断过程复核的审慎义务也没有尽到。
医疗事故罪不存在单位犯罪的情形,那就需要聚焦涉案医生在诊断过程中是否尽职,严格按照医院规定和流程进行诊断,即究竟是医院对就诊人的诊断评估流程不够科学严谨,还是医生因经验主义等因素未按照上述流程进行诊断,以此综合判断医生的行为过失中是否存在“严重”不负责任。
疑问二:超过2年不再追责?
郇杰告诉纵相新闻记者,她曾于2020年10月向深圳卫健委投诉涉案医生,2020年12月收到复函,对方因“违法行为在二年内未被发现”,决定不再给予行政处罚,“他们解释是从2018年8月27日涉案医生主刀手术的那一天算起。”
图说:深圳卫健委就此事出具的复函。图源:受访者
根据郇杰提供的深圳卫健委出具的《郇杰投诉香港大学深圳医院诊疗不当导致患者张玉华死亡有关问题的复函》,深圳卫健委表示,2018年8月27日对患者张玉华实施全胰切除术前,医院与患者签署了《胰腺癌手术之情同意书》,内容含拟施行的手术为“全胰切除术”。
其次,手术中将患者的胆管切缘切片送去病理科,医师表明该次切片的目的不是为了明确胰腺癌的诊断,而是为了明确残余的胆管可能有癌细胞的部位是否切除干净,术中切片的结果不影响胰腺手术的开展。
第三,经查,香港大学深圳医院于2018年8年27日在为患者张玉华实施手术的过程中,手术医师在术中探查胰腺表面未看到或摸到肿块时,未及时告知患者家属并与其进行充分沟通,该院涉嫌存在未及时告知病情等医疗服务信息的行为。但依据《行政处罚法》第二十九条第一款规定:“违法行为在二年内未被发现的,不再给予行政处罚。”故深圳卫健委对该违法行为不予以行政处罚,已对香港大学深圳医院下达《卫生监督意见书》责令整改。
朱焱告诉纵相新闻,2021年《行政处罚法》修订之前,原本第二十九条的确规定了“违法行为在二年内未被发现的,不再给予行政处罚。前款规定的期限,从违法行为发生之日起计算。”
“但是修订后的《行政处罚法》第三十六条明确,违法行为在二年内未被发现的,不再给予行政处罚;涉及公民生命健康安全、金融安全且有危害后果的,上述期限延长至五年。”朱焱解释,该条针对生命健康安全部分做了时效延长。
此外,《刑法》第八十七条第一款明确,法定最高刑为不满五年有期徒刑的,犯罪经过五年不再追诉。然而,《刑法》第三百三十五条医疗事故罪明确,医务人员由于严重不负责任,造成就诊人死亡或者严重损害就诊人身体健康的,处三年以下有期徒刑或者拘役。“患者的手术是在2018年8月进行的,现在已经是2024年了。”朱焱说。
“该案件引起社会各界较大关注,事关医患关系与医疗环境,希望权威部门能披露更多的法律信息。”上海正策律师事务所合伙人、上海律师协会民事业务研究委员会委员李威杰律师就此事接受东方网·纵相新闻采访时表示,《医师法》第五十八条规定,严重违反医师职业道德、医学伦理规范,造成恶劣社会影响的,由省级以上人民政府卫生健康主管部门吊销医师执业证书或者责令停止非法执业活动,五年直至终身禁止从事医疗卫生服务或者医学临床研究。纵相新闻了解到,目前相关主刀医生仍在正常开诊。
上海某三甲医院一位外科医生告诉纵相新闻,该事件对于医生规范诊疗流程再次敲响了警钟,“不过教科书上的操作规范与临床诊疗中仍有差距,毕竟是人对疾病进行判断,存在个体差异的特殊性。但通常针对疑难复杂病例,我们每周会组织多学科专家一起会诊分析,制定更为优化的诊疗方案。”
(东方网·纵相新闻)


